Instance Verification Kit (IVK)
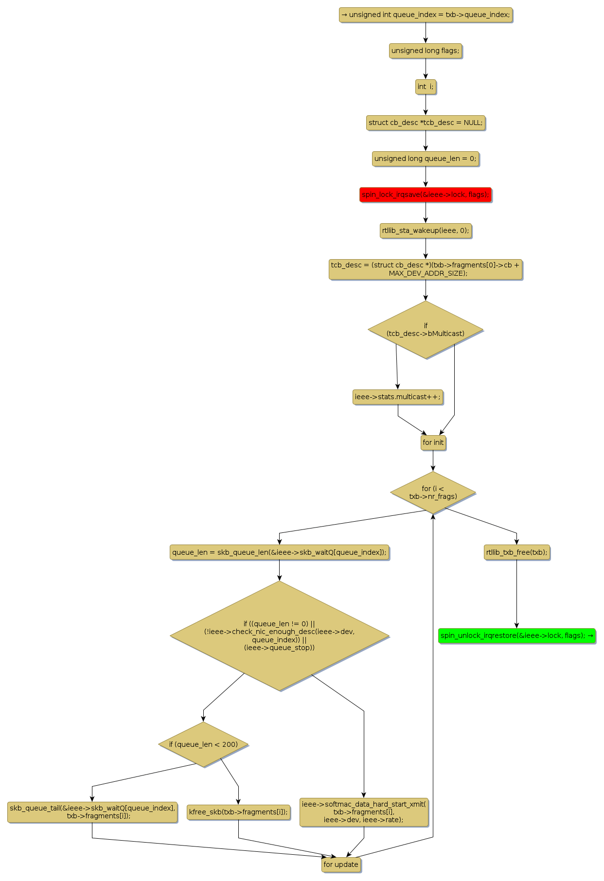
spin lock @ [66784+38+/linux-3.19-rc1/drivers/staging/rtl8192e/rtllib_softmac.c]
Instance Signature: lock
|
The Matching Pair Graph:
|
|
Function Name
|
Control Flow Graph (CFG)
|
Events Flow Graph (EFG)
|
Source Correspondence
|
|
rtllib_softmac_xmit
|
|
|
[66566+19+/linux-3.19-rc1/drivers/staging/rtl8192e/rtllib_softmac.c]
|